
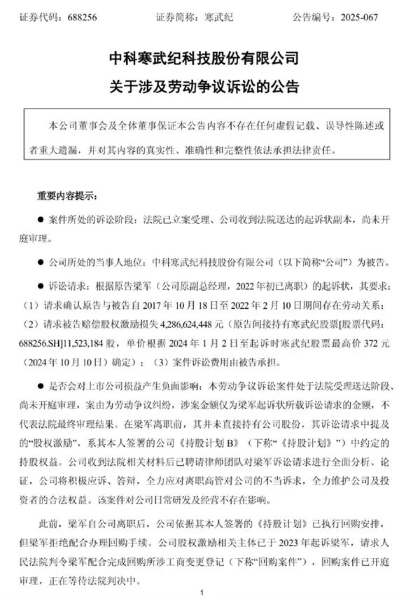
一场高达42.87亿元的劳动争议诉讼,将国产AI芯片龙头寒武纪与其原CTO梁军的内部矛盾彻底公开。
10月31日晚间,寒武纪发布公告称,公司原副总经理、首席技术官(CTO)梁军以劳动争议为由起诉公司,索赔金额达42.87亿元。这一数字相当于寒武纪2025年上半年营收28.81亿元的1.5倍,几乎追平公司前三季度46亿元的总营收。
更引人关注的是,这已是双方围绕股权激励开展的第三轮法律较量——前两次均以梁军败诉告终。
天价索赔:股权激励引发巨额争议
根据寒武纪发布的公告,梁军共提出三项诉讼请求:一是,请求确认其与寒武纪在2017年10月18日至2022年2月10日期间存在劳动关系;二是,请求寒武纪赔偿股权激励损失42.87亿元;三是,由寒武纪承担案件诉讼费用。
梁军陈述的理由是:2017年他入职寒武纪担任首席技术官,并获得股权激励。寒武纪2020年7月上市后,他间接持有公司股票1152.32万股。2022年2月10日,因寒武纪“未履行《入职意向书》约定及未按照劳动合同约定提供劳动条件”,他被迫解除劳动合同。2024年1月2日股票解禁后,梁军曾提出减持申请,但寒武纪不配合,因而提起本次诉讼。
但寒武纪的回应则是:梁军的权益来自员工持股计划,对应的实际出资仅5.26 万元(分属两个持股平台)。更关键的是,他2022年离职时正处于持股锁定期,按《持股计划》约定已触发回购条款,公司多次要求回购遭拒后,2023年已起诉要求其配合工商变更,目前案件待判。
(公告截图)三年三诉:从“技术分歧”到对簿公堂
事实上,这场天价索赔案并非双方首次对簿公堂。
寒武纪在公告中披露,在本次诉讼前,梁军自公司离职后,因持股权益被依据《持股计划》的约定回购,其先后提起两起案件,均以梁军败诉结案。
相关案件具体为:梁军先后向人民法院及仲裁机构提起案件,要求确认其签署的员工持股平台相关协议中的仲裁条款不成立,以及要求撤销其签署的员工持股平台最新版《合伙协议书》。人民法院及仲裁机构经审理认为,梁军承认该等文件上的签名均为其本人签字,梁军提出的请求缺乏事实及法律依据,两案均驳回了梁军的请求,裁判文书已发生法律效力。
现如今,第三次起诉索赔金额飙升至43亿元,被业内解读为“以量施压”的诉讼策略。
人物背景:从华为海思到寒武纪CTO
据悉,49岁的梁军并非普通高管,其职业履历颇为亮眼。
公开资料显示,梁军出生于1976年,拥有中国科学技术大学通信与信息系统硕士学位。
2000-2003年,他就职于华为技术有限公司北京研究所,任工程师。2003-2017年,任职于华为海思,历任工程师、高级工程师、主任工程师、技术专家、高级技术专家。
2017年,梁军从华为跳槽到寒武纪,任副总经理兼首席技术官,负责AI芯片的总体技术和产品研发、研发团队管理,对产品创新和研发体系搭建发挥了积极作用。据披露,梁军在寒武纪任职期间曾参与研究并申请发明专利138项,PCT10项,其中14项发明专利已授权。
而这场跨时三年的纠纷,早已超越了个人恩怨。一边是加速商业化的AI巨头,一边是技术派创业的前核心高管,43亿元索赔背后,是企业治理与人才激励的深层博弈。
律师:天价索赔难获支持
针对此事,有业内律师指出,梁军的索赔存在两大硬伤:一是按股价最高价计算损失缺乏法律依据,二是其签署的《持股计划》已明确锁定期离职条款。此前两起败诉案例,更削弱了其主张的可信度。
截至发稿,该案件尚未开庭。但寒武纪强调,诉讼金额仅为原告主张,不代表最终判决;公司将积极应诉,案件不影响日常经营。
这场AI圈的“世纪诉讼”最终走向如何?我们将持续关注。
END
最后提一句,21ic论坛(bbs.21ic.com)正在招募原创作者,单篇文章奖励最高500元,欢迎广大网友踊跃投稿!
点击了解活动详情
往期精选:
]article_adlist-->突发!荷兰安世对中国工厂断供晶圆
曝汽车工业巨头裁员4000人,补偿金N+11
]article_adlist-->安世中国区已被全面抛弃:凌晨突遭“断薪断权”! ]article_adlist-->
扫描二维码,关注视频号
请点下【♡】给小编加鸡腿
海量资讯、精准解读,尽在新浪财经APP
盈胜优配提示:文章来自网络,不代表本站观点。